附属第三医院陆正齐教授团队联合教育部重点实验室项鹏教授团队揭示间充质干细胞减轻卒中后免疫抑制综合征机制
近日,我校附属第三医院脑病中心陆正齐教授团队联合干细胞与组织工程教育部重点实验室项鹏教授团队在自然子刊生物医学1区杂志Signal Transduction and Targeted Therapy(IF:13.493)上发表论文,揭示静脉移植骨髓来源的MSC可有效缓解大脑中动脉栓塞(middlearteryocclusion,MCAO)的AIS模型小鼠卒中后脾脏萎缩的免疫抑制状态,降低了卒中鼠的肺部及外周血的细菌载量及死亡率,为治疗卒中后免疫抑制综合征和卒中后感染提供了新的方向。我校教育部重点实验室项鹏教授,附属第三医院陆正齐教授、邱伟教授为文章共同通讯作者;课题组成员附属第三医院神经内科黄一浓博士、附属第七医院特聘研究员汪建成博士为文章共同第一作者。
卒中后感染(post-strokeinfection,PSI)是导致急性缺血性卒中(acuteischemicstroke,AIS)患者死亡的主要原因。卒中后免疫抑制综合征(stroke-induced immunodepression syndrome (SIDS))是导致卒中后感染和死亡的罪魁祸首。因此,寻求有效治疗SIDS迫在眉睫。
近年来,发现SIDS患者普遍存在脾脏萎缩。而骨髓来源的间充质干细胞(bone marrow mesenchymal stromal cells,BM-MSCs)因具有强大的组织修复及免疫调节功能,有望通过调节机体免疫稳态治疗PSI。
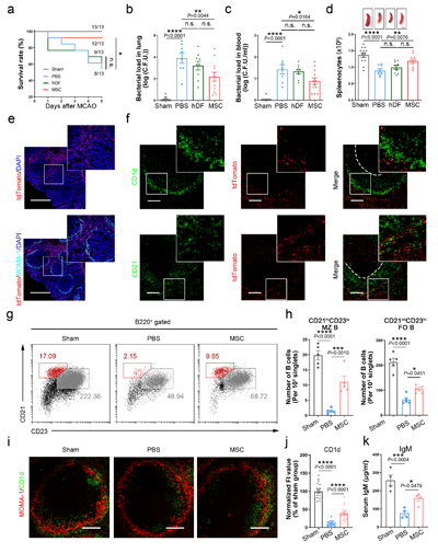
研究人员发现静脉移植的BMSC主要定植在脾脏边缘区(MZ),通过传递功能正常的线粒体到脾脏边缘区B细胞,保护了这一群具有固有免疫特性和抗感染功能的脾脏淋巴细胞,从而降低了肺部感染率。
图 MSC通过保护MZB细胞发挥抗感染功能
与既往一些静脉移植干细胞研究一致的是,研究者发现静脉移植的MSC大量稽留在脾脏,仅少量细胞到达损伤病灶。而本文作者进一步详细阐明了定植在脾脏的MSC同样具有相应的治疗作用,从调节脾脏外周免疫的角度,为治疗PSI提供了新的思路。
