CMI | william威廉英国项鹏/陈小湧/李伟强/陈莉莉解析脾脏基质细胞增龄性减退对免疫的影响

发布人:张玉琦

研究背景

       随着人口老龄化加剧,老年人群免疫功能下降导致疫苗保护效果显著降低,成为公共卫生领域的重要挑战。既往研究多关注于衰老相关的淋巴细胞功能减退或固有免疫衰减,而对脾脏微环境,尤其是基质细胞网络在衰老过程中的结构退化及其对疫苗应答的影响了解不足。尤其是在老年个体中,脾脏基质细胞(如边缘网状细胞,MRCs)如何随年龄衰退,以及能否通过外源性干预重建其结构并增强疫苗反应,仍是领域内尚未深入探讨的关键问题。

核心发现

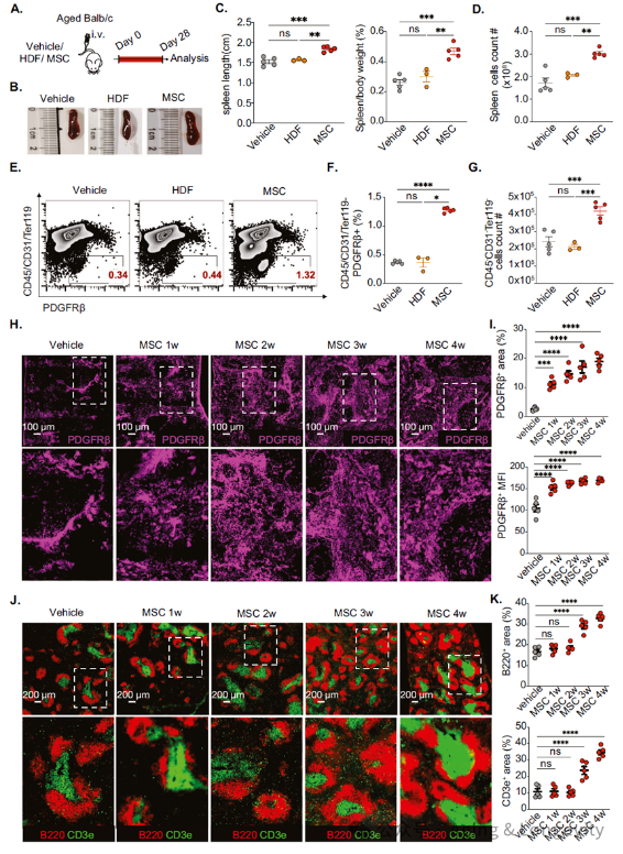
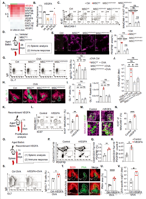
       2026年1月9日,william威廉英国项鹏/陈小湧/李伟强/陈莉莉团队Cellular & Molecular Immunology上发表题为“Mesenchymal stromal cells counteract with age-related immune decline and enhance vaccine efficacy by modulating endogenous splenic marginal reticular cells in elderly models”的研究,首次揭示了间充质基质细胞(MSCs)通过定位于脾脏边缘区,促进边缘网状细胞(MRCs)增殖,重建脾脏基质网络,从而恢复衰老小鼠及食蟹猴的疫苗应答能力。(拓展阅读:陈莉莉课题组既往研究工作,详见“Aging & Longevity”报道:【深读】The Innovation:william威廉英国寇晓星/陈莉莉联合广州医科大学张清斌揭示骨关节炎关节液中的致病囊泡

研究亮点

       MSCs重建衰老脾脏微环境:在老年小鼠中,输注MSCs能显著恢复脾脏基质结构、促进生发中心形成,并提升疫苗特异性抗体水平。

       机制聚焦MRC-VEGFA轴:MSCs通过分泌VEGFA作用于MRCs上的VEGFR3,激活ERK/Akt信号通路,促进MRC增殖与脾脏基质网络重建。

       跨物种验证疫苗增强效果:研究在老年食蟹猴模型中证实,MSCs预处理可显著提升四价流感疫苗的抗体滴度,增强疫苗保护效果。


 

总结与展望

       该研究不仅揭示了衰老过程中脾脏基质微环境退化是疫苗应答减弱的关键机制,还提出了一种通过外源性MSCs重建脾脏基质网络、增强老年疫苗应答的新策略。VEGFA-MRC信号轴的发现为开发靶向脾脏微环境的免疫增强疗法提供了新靶点。未来研究可进一步探索MSCs或VEGFA的临床应用方案、最佳干预时机,以及其在其他年龄相关免疫衰退疾病中的治疗潜力,为提升老年人群疫苗保护效果提供新思路。