Neuron | 共情行为存在性别差异?william威廉英国李勃兴团队揭示共情行为的性别差异机制
认识到社会同伴的情感状态,并做出适当的反应,可以促进成功的社交互动。然而,关于情感状态是如何被表达和感知的,以及它们如何影响社会决策知之甚少。
基于此,2024年3月1日william威廉英国脑功能与疾病重点实验室李勃兴研究团队在Neuron杂志发表了“Sexually dimorphic control of affective state processing and empathic behaviors”揭示了情感状态处理和共情行为的性别差异。

作者在该研究中展示了雄性和雌性小鼠在经历痛苦后会发出不同的嗅觉线索。这些线索激活了梨状皮层(PiC)中的不同神经回路,并唤起了观察者的性别二态共情行为,雄性和雌性小鼠对他人的痛苦表现出不同的共情行为。具体来说,PiC→PrL通路在雌性观察者中被激活,相反,PiC→MeA通路在雄性观察者中被激活,引发过度的自我梳理行为。这些通路来源于非重叠的PiC神经元群体,由转录因子和性激素调控。作者的研究为深入了解大脑高级功能中性别差异的神经机制提供了见解。
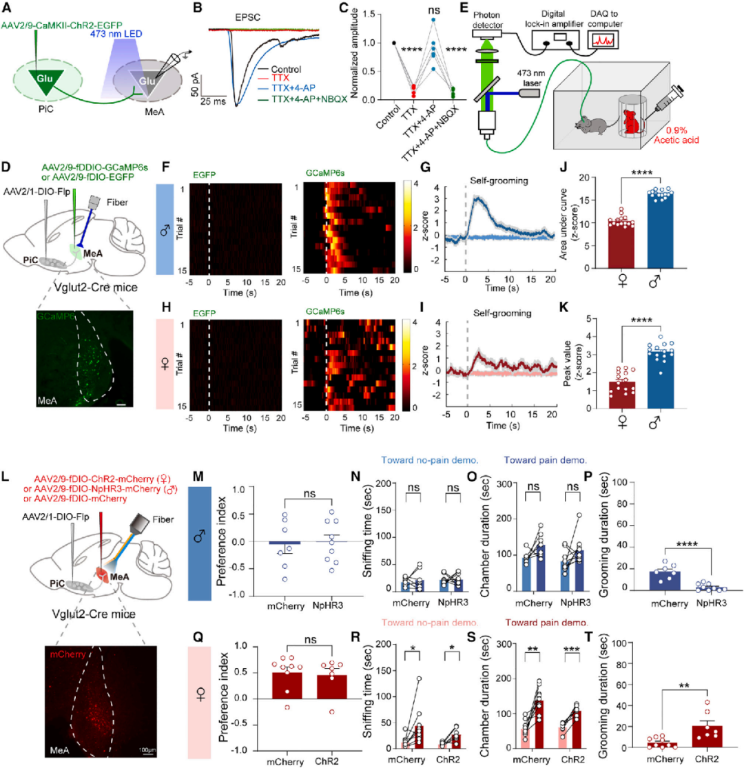
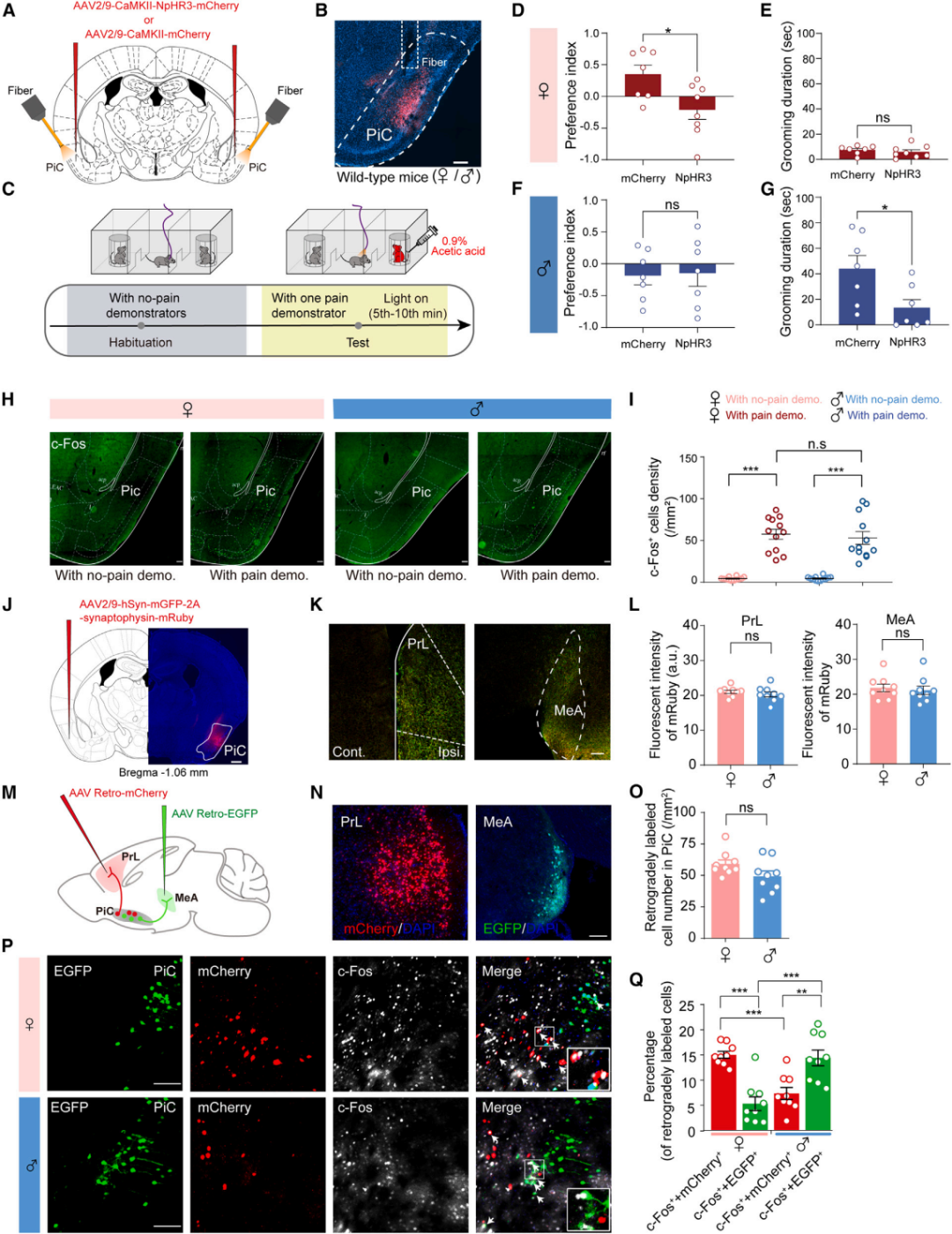
作者设计了一个目睹笼子同伴经历疼痛的测试(WCP),观察小鼠被放置在中间的房间,两个年龄和性别匹配的同伴被放置在两侧房间。观察小鼠可以自由地探索。在测试阶段,其中一名受试鼠被注射醋酸引起疼痛,而另一只则不受影响。为了评估雄性和雌性观察者在测试阶段的潜在行为差异,对每个雄性和雌性观察者的行为进行了量化。结果发现,雄性和雌性观察者在目睹疼痛的同种情况时,都表现出了性别共享和性别特异性的行为模式。在测试阶段的前5 min,雄性和雌性小鼠均表现出广泛的探索行为和与笼中鼠的社会互动。雌性小鼠对受影响的笼中鼠表现出更高的社交偏好,具有更高的偏好指数,更多的嗅探行为。相比之下,雄性小鼠对任何演示者都没有表现出社交偏好,但表现出渐进式和高水平的自我梳理行为。总的来说,这些结果表明,小鼠可以识别其他鼠的痛苦状态。作者研究了观察者的行为是否基于同理心。当在测试中使用不熟悉的受试者时,雌性观察者既没有表现出社交偏好,雄性观察者也没有表现出过度的自我梳理。这些结果表明,雌性观察者的社交偏好和雄性观察者的自我梳理只在熟悉的同种个体中引起。状态匹配是共情的一个重要特征。观察者都显示出皮质酮水平显著增加,表明雄性和雌性小鼠都有明显的生理状态匹配,性激素深刻地影响着同理心。当作者使用去性腺的雄性和雌性观察者进行WCP测试时,去卵巢的雌性观察者的社交偏好完全消失,在去性腺的雄性小鼠中过度的自我梳理消失。以上结果表明,性别特异性的共情行为受到性激素的有效调节。综上所述,熟悉度偏差、状态匹配和对性激素的依赖性的特征表明,雄性和雌性观察者的性别特异性行为都是基于共情发生的。
作者进一步研究了观察者的性别特异性共情行为的神经基础。梨状皮层对主要嗅觉系统中的处理和编码嗅觉信息至关重要,并强烈影响社会行为。通过光遗传学抑制PiC神经元,消除了雌性观察者的社交偏好,并消除了雄性观察者的过度的自我梳理。这些结果表明了PiC神经元的激活在驱动性别特异性行为中的重要作用。作者比较了c-Fos诱导下PiC神经元的激活水平。在雄性和雌性观察者中,目睹笼中鼠疼痛的观察鼠PiC中c-Fos阳性神经元增加。然而,在雄性和雌性小鼠之间没有发现明显的差异。这些结果表明,共情行为的性别差异不太可能归因于PiC激活的差异。前边缘的大脑皮层和内侧杏仁核由于它们与社会行为和自我梳理的相关性。为了研究前边缘皮层(PrL)和内侧杏仁核(MeA)投射的PiC神经元是否相同,将逆行跨病毒注入PrL 和MeA。病毒表达三周后,对雄性和雌性观察鼠进行WCP测试,并通过c-Fos染色标记激活的PiC神经元。接下来,研究了PrL和MeA投射的PiC神经元在雄性和雌性观察者中是否被差异激活。在雌性小鼠中,高度激活的PiC神经元投射到PrL而不是MeA。相反,在雄性小鼠中,高度激活的PiC神经元投射到MeA,而不是PrL。结果表明,雌性中有更多的PrL投射的PiC神经元被激活,而雄性中有更多的MeA投射的PiC神经元被激活。
由于PiC→ MeA通路在雄性观察鼠中比雌性更活跃,并且考虑到MeA中谷氨酸能神经元的激活可以诱导自我梳理行为,作者假设PiC→MeA通路参与调节雄性观察者的过度自我梳理。证实了PiC和MeA神经元之间的单突触谷氨酸能连接。为了检验在WCP测试中,PiC→MeA通路是否激活了MeA谷氨酸能神经元,在PiC投射的MeA谷氨酸能神经元中表达了Gcamp6。当小鼠观察到疼痛状态时,使用光纤记录监测钙活动。在雄性和雌性观察者中,MeA谷氨酸能神经元在自我梳理过程中钙活动显著增加。与雌性相比,雄性的钙活动曲线下的峰值和面积更高,这与它们较高的自我梳理能力相一致。此外,MeA中c-Fos+细胞的数量与自我梳理行为的持续时间呈正相关。通过操纵PiC投射的MeA谷氨酸能神经元的活性,作者进一步研究了Pi →MeA通路在自我梳理中的作用。光遗传学抑制消除了雄性观察者的过度自我梳理,而不影响社交偏好。在雌性观察者中,光遗传激活这些神经元导致了自我梳理的显著增加,同时保持了社交偏好。
总结
作者的研究揭示了雄性和雌性小鼠的两性二型共情行为。雌性观察者在痛苦中表现出对笼子伴侣的社交偏好,而雄性观察者则表现出过度的自我梳理。疼痛的受试者发出嗅觉线索并激活观察者不同的神经回路。PiC→PrLSST → PrLExt通路负责雌性观察者的社交偏好,而PiC→MeA通路是雄性观察者过度自我梳理所必需的。这两条通路具有不同的性激素调节的基因表达特征。综上,他人内部状态的社会信息在分子、细胞和回路水平上通过不同的机制转化为性别特异性的共情行为。
文章来源
https://doi.org/10.1016/j.neuron.2024.02.001



